Safeguarding Training

Our Safeguarding training modules are compliant with the National Church Safeguarding Framework which requires core modules, at the highest level required, to be refreshed every 3 years. Training is accessed by the Safeguarding Training Portal or our Safeguarding Training Calendar.

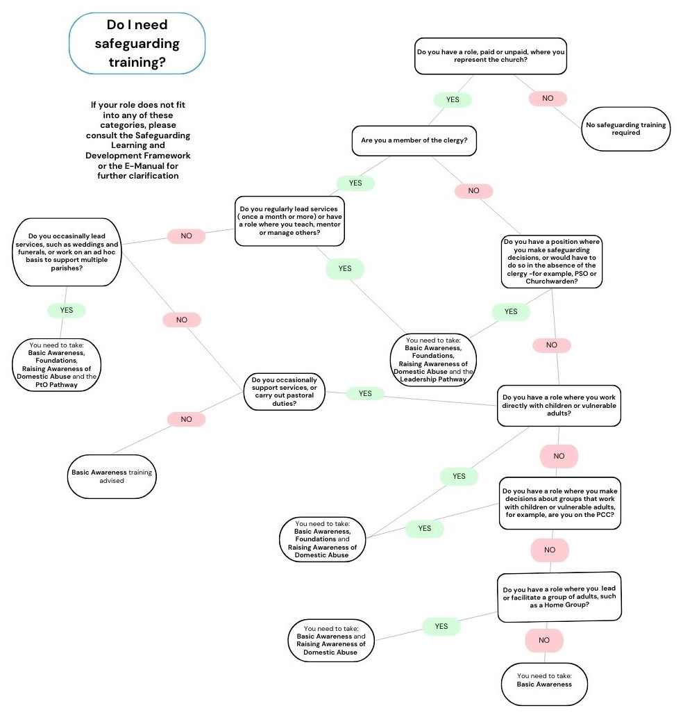
Not sure which module is for you? Find out Who Needs Safeguarding Training?

For further support with upgrading your training, you may want to refer to the following: How to update your safeguarding training.

Safeguarding Training Modules

Safeguarding Training Modules
Basic Awareness Training

For everyone within Church communities who need to have a basic awareness of safeguarding issues. This training is booked through the Safeguarding Training Portal.

Foundations Training

For those who hold positions of responsibility for the safeguarding of others within church settings. This training is booked through the Safeguarding Training Portal.

Raising Awareness of Domestic Abuse Training

A specialist course exploring the nature and dynamics of domestic abuse, with a focus on church settings. This training is booked through the Safeguarding Training Portal.

Leadership Training

For all those who are in positions of safeguarding leadership within church settings. This training is booked by following the instructions to access Leadership Training.

This is designed to be run over two sessions of 90 minutes, one or two weeks apart. Upcoming dates for this training can be found on our Safeguarding Training Calendar – please note that courses on the portal are hidden if they are full. We do sometimes have cancellations, so it is worth checking regularly in case a space becomes available. The course takes about 3 months from start to finish, so please give yourself plenty of time to renew.

Permission to Officiate (PTO) Training

Leadership training for those who have a limited ministry and no regular connection with a single parish. This training is booked on our Safeguarding Training Calendar.

It is recognised that those with PTO still need to participate in safeguarding learning. It is also recognised that the exercise of PTO and the level of ministry can vary considerably between different people. As the main Safeguarding Leadership Pathway is now targeted at those people “who play a lead role in shaping the culture of the Church body concerned” those with PTO whose role meets this criterion must participate in the main Safeguarding Leadership Pathway. Those with PTO whose role does not meet this criterion must participate in a bespoke PTO Safeguarding Learning Pathway. If you have any questions before booking please email our Saefguarding Trainer, Katy Harper, on KHarper@diocant.org.

Parish Safeguarding Officer (PSO) Induction

To introduce people to the PSO role making sure that they have all the tools required to carry out the job successfully. This training is booked on our Safeguarding Training Calendar.

The focus of the session is to equip participants with an understanding of the role of the PSO, and induct them into key working practices and relationships. Prior to attending the course, PSOs will need to complete Basic Awareness, Foundations, Leadership and Raising Awareness of Domestic Abuse. Courses will only run when there is enough interest, but usually take place in April/May to coincide with the Annual Parochial Church Meetings (APCMs). Please check the training calendar for forthcoming courses or email our Safeguarding Trainer, Katy Harper, on KHarper@diocant.org to express an interest in future training sessions.

Safeguarding Training Calendar

How to Handle Resistance to Safeguarding Training

Safeguarding training at the appropriate level is not a choice, it is a requirement. Wherever possible we should be encouraging people to access this. However, if you are running into resistance, view our Guide to Handling Resistance to Safeguarding Training. If this does not help, please contact the Safeguarding Team for support or guidance.

Page last updated: Tuesday 13th January 2026 12:50 PM
Privacy Notice | Powered by Church Edit